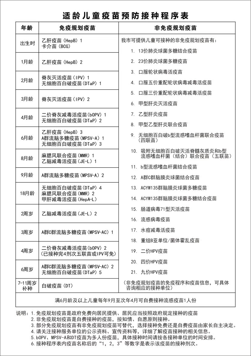
学龄前儿童预防接种程序表
梧州市疾病预防控制中心 桂ICP备17011531号-1 桂公网安备 45040502000032号 联系电话:0774-3863720 传真号码:0774-3863725 电子邮箱:wzscdcbgs@163.com 地址:广西梧州市春湖路3号 邮编:543002